《危险货物道路运输安全管理办法》发布,2020年1月1日起实施
11月25日,交通运输部、工业和信息化部、公安部、生态环境部、应急管理部、市场监督管理总局联合发布了《危险货物道路运输安全管理办法》(交通运输部令2019年第29号,以下简称《办法》),该法规自2020年1月1日起执行。

2019年2月15日至3月14日期间,交通运输部就《危险货物道路运输安全管理办法》(征求意见稿)在中国政府法制信息网、交通运输部网站向社会公开征求意见。
在吸取事故教训、总结各地实践经验、借鉴国际规则的基础上,《办法》对现有危险货物道路运输行业多项制度进行了重大调整和改革,例如:托运清单及运单制度、有限数量及例外数量豁免制度、充装管理制度、常压罐体制造检验制度、车辆承运介质类别管理制度等……
在《危险货物道路运输安全管理办法》正式实施后,托运人将承担更多的责任,诸如培训、分类、包装、标签、信息的传递等等,都属于危险货物托运人必须承担的责任。而作为承运人,也需要了解产品的危害特性,合规合理的对危险货物进行装卸、运输。
此次,《危险货物道路运输安全管理办法》的正式实施将意味着《危险货物道路运输规则》JT/T 617-2018被该上位法引用的部分将成为强制性规定,法律效力仅次于《危险化学品安全管理条例》(国务院令第591号)。
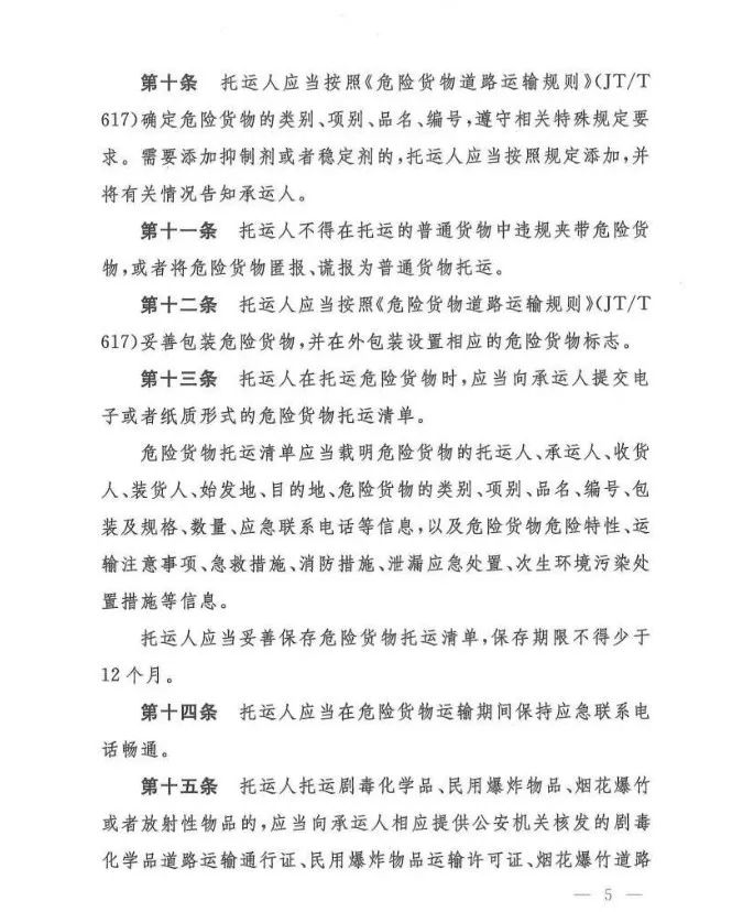
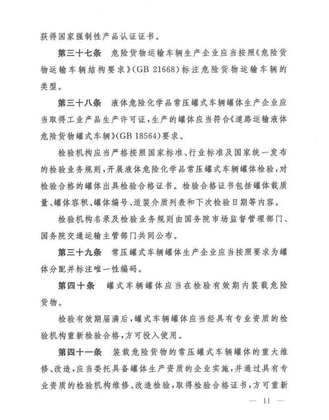
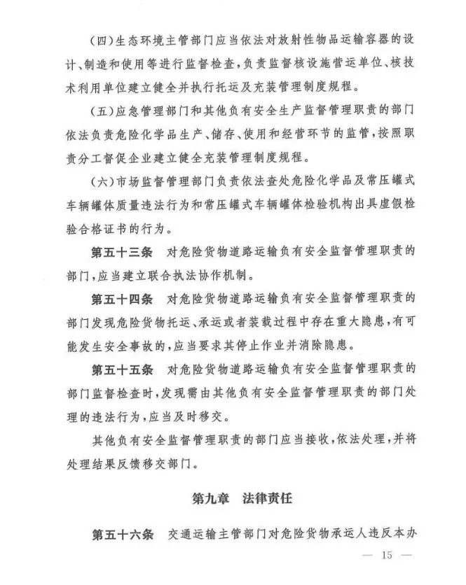
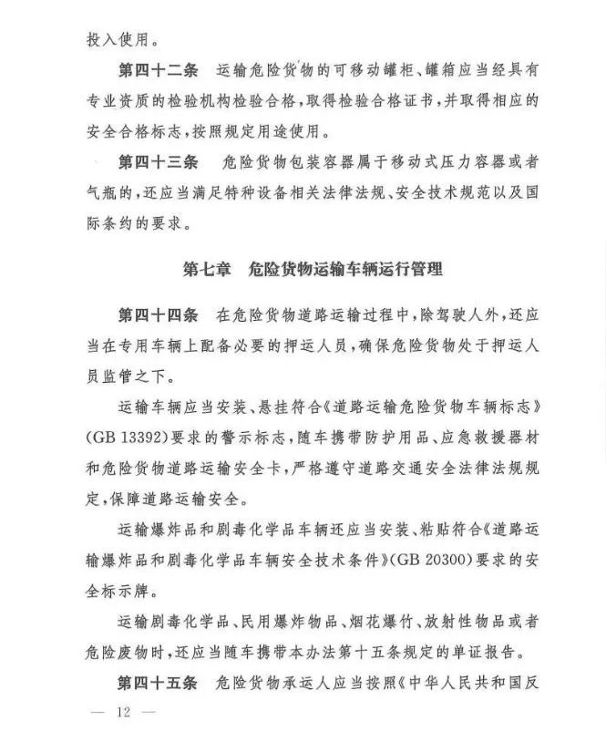
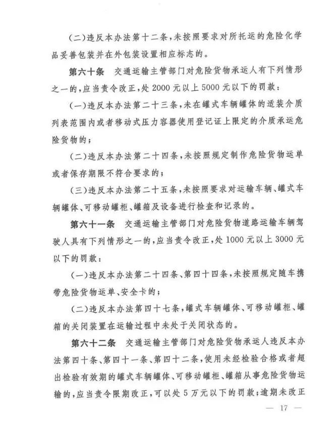
全文如下:





















